当前位置:首页 > 港股IPO > 正文

港股打新|果下科技IPO深拆:毛利跳水估值冲天!

储能赛道巨头——果下科技正式申购,采用B机制,公开发售10%,发行3,385.29万股,招股价20.1港元,对应市值约101亿港元,刚踩中港股通红线。每手100股,共33,852手,入场费2,030港元,好中签不摸奖。申购期12月8日至11日,中签公布12月15日,上市日12月16日。保荐人光大独家,绿鞋有,基石占比10.91%,共三家机构站台,但认购金额不大,属于象征性背书。

港股打新|果下科技IPO深拆:毛利跳水估值冲天!
港股打新|果下科技IPO深拆:毛利跳水估值冲天!
果下科技本质上属于储能行业的中游集成商,但它最爱讲的不是硬件,而是“AI+储能”。传统储能企业卖电池柜,它则喜欢强调自己卖的是“储能大脑”与“智能运维服务”。听起来像是给巨型充电宝装上算法系统,能根据电价波动自动套利、监测电池健康、做虚拟电厂调度等。
港股打新|果下科技IPO深拆:毛利跳水估值冲天!
港股打新|果下科技IPO深拆:毛利跳水估值冲天!
这类叙事在欧美储能市场流行过一阵,尤其是2023年德国户储暴涨期间,大量公司都在讲“能源大脑”,后来行情掉头,虚拟电厂的商业化也证明盈利没那么轻松。果下科技现在又把这个故事搬到国内来继续包装,只是研发费用率只有2.4%,和宁德时代、安克创新那种动辄8%以上的研发投入完全不是一个量级。讲故事的力气明显比做技术的大。
港股打新|果下科技IPO深拆:毛利跳水估值冲天!
港股打新|果下科技IPO深拆:毛利跳水估值冲天!
财务部分一句话,营收让人热血,利润让人冷静。近三年收入增长像被按上了加速键,从1.42亿暴涨到10.26亿,但净利率只有0.8%,卖100块才赚8毛。这样的商业模式在储能圈里属于典型“规模换利润”,但规模换来换去,利润没跟上,说明要么成本控制能力弱,要么价格战打得过猛。从成本端看,公司大储毛利已跌至10%,行业里属于拼命三郎级别,但收效甚微。
港股打新|果下科技IPO深拆:毛利跳水估值冲天!
港股打新|果下科技IPO深拆:毛利跳水估值冲天!
更要命的是,公司2023年突然从海外户储切回国内大储,说白了就是欧洲竞争激烈打不过,回国贴着政策跑。从逻辑上讲,海外户储的利润通常高于国内大储,但门槛也更高。果下这波急转,导致业务结构更依赖大项目、低毛利和高回款周期,这个组合对现金流尤为致命。
港股打新|果下科技IPO深拆:毛利跳水估值冲天!
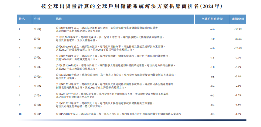
公司的风险也很扎堆:客户集中度高得吓人,前五大客户占七成多,最大一家贡献41.7%,而且中创新航既是客户又是股东。证监会已经对此发函,不是开玩笑。再加上公司只有86项专利,技术壁垒偏薄,行业内同类型企业超过300家卷得飞起,补贴又要退坡,刀口舔血的味道非常明显。
港股打新|果下科技IPO深拆:毛利跳水估值冲天!
最搞笑的还是估值:2023年3月估值4亿,2024年4月估值16.32亿,2025年4月突然跳到60亿,短短二十天涨3.7倍,涨幅堪比山寨币。然后十二天后就赶着递表,大家品品,什么信号?
发行端倒是配置齐全:绿鞋、有基石、有调整权、货量足,但这些都无法遮盖行业整体估值回调的大趋势。美股储能两兄弟Enphase、SolarEdge在过去两年跌得比锂电池衰减还快,说明资本市场对储能估值的耐心正在变薄。港股这边的大储相关企业市值普遍也不高,果下这种利润薄到透光的企业贴着百亿上市,压力无需多说。
港股打新|果下科技IPO深拆:毛利跳水估值冲天!
港股打新|果下科技IPO深拆:毛利跳水估值冲天!
港股打新|果下科技IPO深拆:毛利跳水估值冲天!
结论:“门槛低、货量足、肉薄风险厚”的典型配置,散户容易被吸进去,但项目完全不值得重仓,更不值得融资玩命冲,轻参与、低期待。
打新要顺手,账户先准备好。澳门蚂蚁银行到澳门后线上五分钟开户,零管理费、三币种转账免手续费,🔥期2%,💲最高3%。新人入💰达标送BABA或iPhone 17 Pro。需要的小伙伴滴滴文末小助理。
港股打新|果下科技IPO深拆:毛利跳水估值冲天!
后台留言“港股/美股/港美股/港卡/费率对比”,可领取全网最详细的小白开卡攻略+简单工具包,步骤精确到手把手那种。防走丢可添加小助理微信,24 小时在线。

以上内容仅为个人分析记录,不构成任何投资建议。打新有风险,参与需自担。关注我公众号:量化Cris笔记,持续分享港美股打新策略与实操案例,少走弯路,多看风口。

考虑港美股打新但没准备好港美股账户的朋友,或者想交流经验的朋友都可以添加微信交流⬇️

港股打新|果下科技IPO深拆:毛利跳水估值冲天!

相关文章:

  • 港股打新|轻松健康分析 & 九股混战最终方案2025-12-09 20:16:58
  • 港股打新|轻松健康,不轻松的选择2025-12-09 20:16:58
  • 港股打新|诺比侃:小盘好炒,可以打2025-12-09 20:16:58
  • 港股打新|翰思艾泰-B:能打,但别恋战2025-12-09 20:16:58
  • 港股打新|智汇矿业:盘子小+周期强=必冲!2025-12-09 20:16:58
  • 港股打新|深度:HashKey Holdings:亚洲数字资产巨头来敲门,这一票打不打?2025-12-09 20:16:58
  • 港股打新|京东工业来了,B机制高货量,普通人易中签!2025-12-09 20:16:58
  • 港股打新|宝济药业-B:下一只翻倍-B票2025-12-09 20:16:58
  • 发表评论

    ◎欢迎参与讨论,请在这里发表您的看法、交流您的观点。

    客服微信 : HKUSstocks