一、开户前核心准备:预约与资料清单
1. 预约渠道与技巧
渣打开户需通过官方渠道提前预约,目前主要有两种预约方式:
a.线上预约:登录 “渣打香港” 官网,进入 “个人银行 - 开户服务” 板块,选择 “内地居民开户预约”,按提示填写个人基本信息(姓名、手机号、通行证号)及意向开户网点、时间,提交后 1 个工作日内会收到渣打客服的确认短信,包含预约编号及网点指引;也可关注公众号“恒生香港个人理财”微信预约。

b.线下协助预约:若对线上操作不熟悉,可联系内地渣打分行客户经理,说明 “香港开户需求”,部分客户经理可协助对接香港网点完成预约,但需注意:此方式不缩短预约周期,仅提供流程指导,核心预约权限仍在香港网点。
预约技巧:优先选择新界区域网点(如上水、元朗、屯门),此类网点距离内地口岸较近(福田口岸至上水网点仅需 20 分钟地铁),且针对内地居民的开户经验更丰富,审核流程相对标准化;香港岛、九龙核心商圈网点(如中环、尖沙咀)预约周期较长(通常需等待 7-10 天),且可能因客户流量大延长现场办理时间,非必要不优先选择。
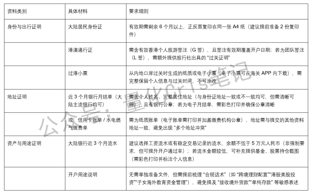
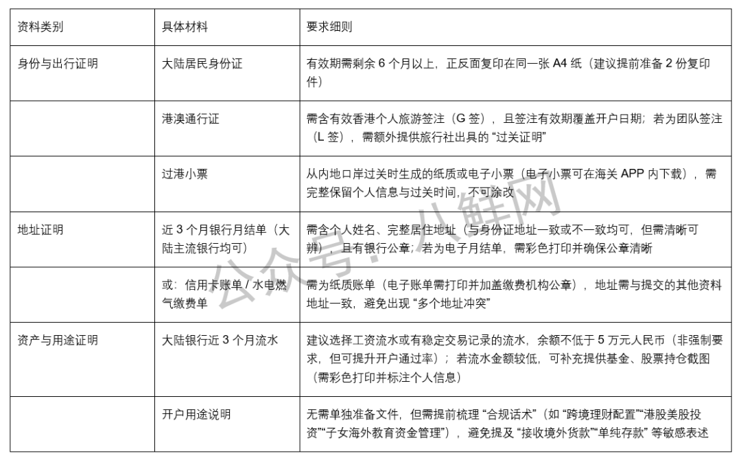
2. 必备资料清单(2025 年最新要求)
根据实测,渣打当前对内地居民开户资料审核严格度中等,但需确保资料完整且符合规范,具体清单如下:


二、现场办理流程:3 个关键环节拆解
1. 网点签到与资料初审(约 10 分钟)
到达预约网点后,需先在前台签到:出示预约编号、身份证、通行证,前台工作人员会核对预约信息,同时收取资料进行初审。初审重点包括:
a.资料完整性:检查是否缺少上述必备材料,若地址证明格式不符合要求(如无公章、地址模糊),会要求现场补充(部分网点提供免费打印服务,可提前咨询);
b.预约信息匹配度:确认申请人与预约人信息一致,若同行有他人陪同,仅开户人可进入办理区域,陪同人员需在等候区等待。
初审通过后,前台会发放 “开户申请号”,并告知当前等候时长(通常为 15-30 分钟,高峰时段可能延长至 1 小时),建议提前到达网点,避免错过预约时间(渣打允许预约时间前后 30 分钟内签到,超时需重新预约)。
2. 客户经理面谈与信息填写(约 30-40 分钟)
叫号后,由专属客户经理(RM)负责后续办理,核心流程分为三步:
a.面谈沟通:客户经理会用普通话沟通,主要确认三点:一是开户用途(需与提前准备的话术一致),二是资产情况(可能要求现场展示大陆银行 APP 内的流水或持仓),三是是否了解渣打账户的基本费用(如管理费、转账手续费);此环节无需紧张,如实回答即可,若对费用有疑问,可当场要求客户经理出示 “费用明细单”;
b.线上信息填写:客户经理会提供专属二维码,扫码后跳转至渣打香港开户系统,需填写个人详细信息(家庭地址、紧急联系人、职业信息等),注意:职业信息需与身份证一致,若为自由职业者,需补充说明 “收入来源”(如 “线上服务收入”“投资收益”),避免填写 “无业”;
c.资料上传与审核:将准备好的资料原件交客户经理扫描上传,扫描后原件会当场归还;部分资料(如流水截图)需客户经理协助上传,需确保手机信号稳定(可连接网点免费 WiFi),避免因网络问题导致上传失败。
3. 账户开通与凭证领取(约 10 分钟)
信息填写与资料审核通过后,客户经理会确认账户类型(通常为 “渣打优先理财账户” 或 “基础储蓄账户”,前者需满足资产要求,后者无资产门槛),随后完成系统开户操作,生成账户信息:
a.当场提供 “账户确认单”,包含账户号码、网银登录初始密码(需当场修改为自定义密码);
b.发放 “开户信封”,内含银行卡申请单(若选择实体卡,需填写后提交,实体卡会在 7-10 天内邮寄至预留地址)、网银 U 盾(部分网点为电子令牌,需当场激活);
c.指引前往自助柜员机(ATM)完成 “初始存款”:基础储蓄账户建议存入 1000 港币(无强制要求,但可避免账户休眠),优先理财账户需存入 10 万港币(若暂时无法满足,可在开户后 1 个月内补足,避免收取管理费)。
三、开户后关键操作与避坑要点
1. 账户激活与功能开通
a.网银激活:开户当天需登录渣打香港网银(官网或 APP),修改初始密码,同时开通 “跨境转账”“外汇兑换” 功能;若忘记初始密码,需携带身份证、通行证到网点重置,无法线上操作;
b.实体卡激活:收到实体卡后,需通过 ATM 插入卡片,输入自定义密码完成激活,激活后可正常使用取现、消费功能;
b.短信通知开通:在网银内绑定内地手机号(需开通境外漫游),开通 “账户变动短信通知”,避免因信息滞后导致账户安全风险。
2. 费用避坑:重点关注 3 项费用
a.账户管理费:基础储蓄账户无管理费;优先理财账户若日均资产低于 10 万港币,每月收取 180 港币管理费,需在开户后 1 个月内补足资产,或提前与客户经理沟通 “管理费减免政策”(部分网点对新客户有 3 个月减免期);
b.跨境转账手续费:从香港渣打转账至内地银行,单笔手续费约 150 港币(含电报费),若通过网银转账,可享受每月 1 笔免费转账优惠(需在开户时确认优惠是否有效);
c.ATM 取现手续费:境内 ATM 取现(银联网络)每笔收取 15 港币手续费,境外取现(万事达网络)每笔收取 20 港币手续费,建议规划好取现金额,避免频繁小额取现。
3. 常见问题与解决办法
a.资料审核失败:若现场被告知 “资料不符合要求”,如地址证明无效,可当场联系内地银行客服,要求重新发送电子版月结单(需含公章),部分网点提供临时打印服务;若审核失败无法开户,可更换其他网点重新预约,间隔建议不少于 7 天;
b.实体卡未收到:若超过 10 天未收到实体卡,需登录网银查询 “邮寄状态”,或拨打渣打香港客服热线(+852 2886 8868)咨询,若确认邮寄丢失,可申请补卡(补卡费用约 50 港币);
c.网银登录异常:若多次登录失败,可能是密码错误或账户未激活,可先通过 “忘记密码” 功能重置密码,若仍无法登录,需携带资料到网点核实账户状态。
四、总结:渣打开户的核心优势与适配人群
相较于汇丰、中银香港,渣打开户的核心优势在于:一是对内地居民的 “资产证明要求相对灵活”(无强制验资门槛,流水金额可协商),二是新界网点流程标准化,办理效率高(实测全程约 1.5 小时),三是账户功能全面,可满足跨境理财、投资、转账等多元需求。
适配人群主要为:一是首次办理香港银行账户,希望流程清晰、难度较低的用户;二是需频繁往返内地与香港,优先选择近口岸网点的用户;三是资产规模中等(10 万 - 50 万港币),追求账户性价比的用户。
最后提醒:开户前务必与预约网点再次确认资料要求(政策可能微调),开户当天预留充足时间(建议上午9 点前到达网点,避开下午高峰),确保流程顺畅,一次成功。
想交流港卡开户,或者对港美股市场,港股IPO、打新等感兴趣的朋友都可以添加微信交流⬇️

发表评论
◎欢迎参与讨论,请在这里发表您的看法、交流您的观点。